体育资讯

乒乓球赛事阶段进展与关键节点信息全面整理同步更新比赛走势与阶段表现情况
向下滑动
滑雪教练证考试乱象引关注,培训机构承诺“包
作者:BB贝博艾弗森官网日期:2026-04-04浏览:来源:艾弗森贝博ballbet官网

随着2026年雪季临近,滑雪教练证考试成为社交媒体热议话题。多家培训机构以“包过”“挂证”为噱头吸引学员,声称交钱即可获得国家职业资格证书,引发行业监管关注。国家体育总局职业技能鉴定指导中心工作人员明确表示,此类承诺纯属虚假宣传,考试环节严格遵循“考培分离”原则,培训机构不得介入考核过程。

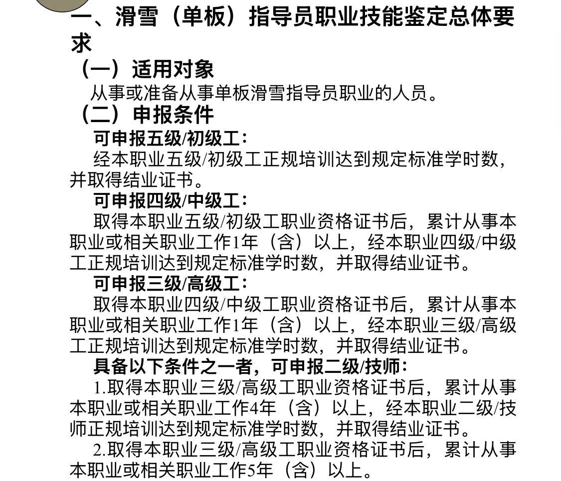
据《滑雪(单板)指导员国家职业技能鉴定考核实施细则(2023版)》规定,报考者需完成正规培训并取得结业证书,方可参加考试。然而部分培训机构通过社交媒体发布招生信息,展示培训课程、考试时间及价格,甚至提供“权威题库”小程序,暗示通过率高达95%。某培训基地工作人员向本报记者透露,基础班培训周期3-5天,零基础班可达一周,部分机构推出周末班,宣称“倒数第二天考理论,最后一天考实操”。此类宣传与实际考试流程存在明显差异。

滑雪教练证考试乱象引关注,培训机构承诺“包

记者以“零基础”学员身份咨询多家机构后发现,部分培训班存在误导性宣传。例如有机构声称“包过”“挂证”,即学员交费后可确保获得证书。对此,国家体育总局工作人员强调,考试环节实行严格监管,报考者需通过人脸识别验证,防止替考行为。刘仁辉专家指出,职业资格证书仅证明持证人具备基本职业能力,但是否能在雪场上岗需经过雪场岗前培训,且教练收入与个人技术、经验密切相关。

滑雪社会体育指导员国家职业资格五级证书与实际教练岗位存在明显区别。国家体育总局工作人员解释,证书是求职就业的重要凭证,但雪场聘用标准通常包括教学经验、技术能力等多重因素。资深滑雪教练小马哥表示,初、中级教练占比最多,但多数教练没有底薪,收入与学员数量直接相关。以新疆丝绸之路滑雪场为例,老教练日均教学1-2人,新教练可能一天都难找到学员。滑雪导演张绍波透露,多数教练一个雪季收入不超过15万元。

滑雪教练证考试乱象引关注,培训机构承诺“包

针对部分培训机构声称与体育局合作的说法,国家体育总局明确表示,鉴定考核由人社部备案的体育行业职业技能鉴定机构负责,培训工作由各地市场化运作。地方鉴定站会对培训机构进行动态公示,但该公示并非强制要求,培训机构可自愿选择是否公开培训信息。刘仁辉指出,新版考核细则将增加“基础滑行达标考核”模块,未通过者将无法继续考试。这一调整旨在提升考生安全滑行能力,同时与国际滑雪体系保持内容框架一致。

数据显示,2025年滑雪指导员考试人数已从2024年的7000余人增至17000人,反映出行业对专业人才的迫切需求。刘仁辉透露,去年调研显示2026年冰雪产业预计存在1-2万人缺口,其中滑雪教练占较大比例。尽管如此,考试流程的规范化和证书含金量的提升,仍是行业发展的关键方向。随着滑雪运动普及,如何平衡市场需求与职业规范,将成为未来监管的重点。

滑雪教练证考试乱象引关注,培训机构承诺“包 滑雪教练证考试乱象引关注,培训机构承诺“包